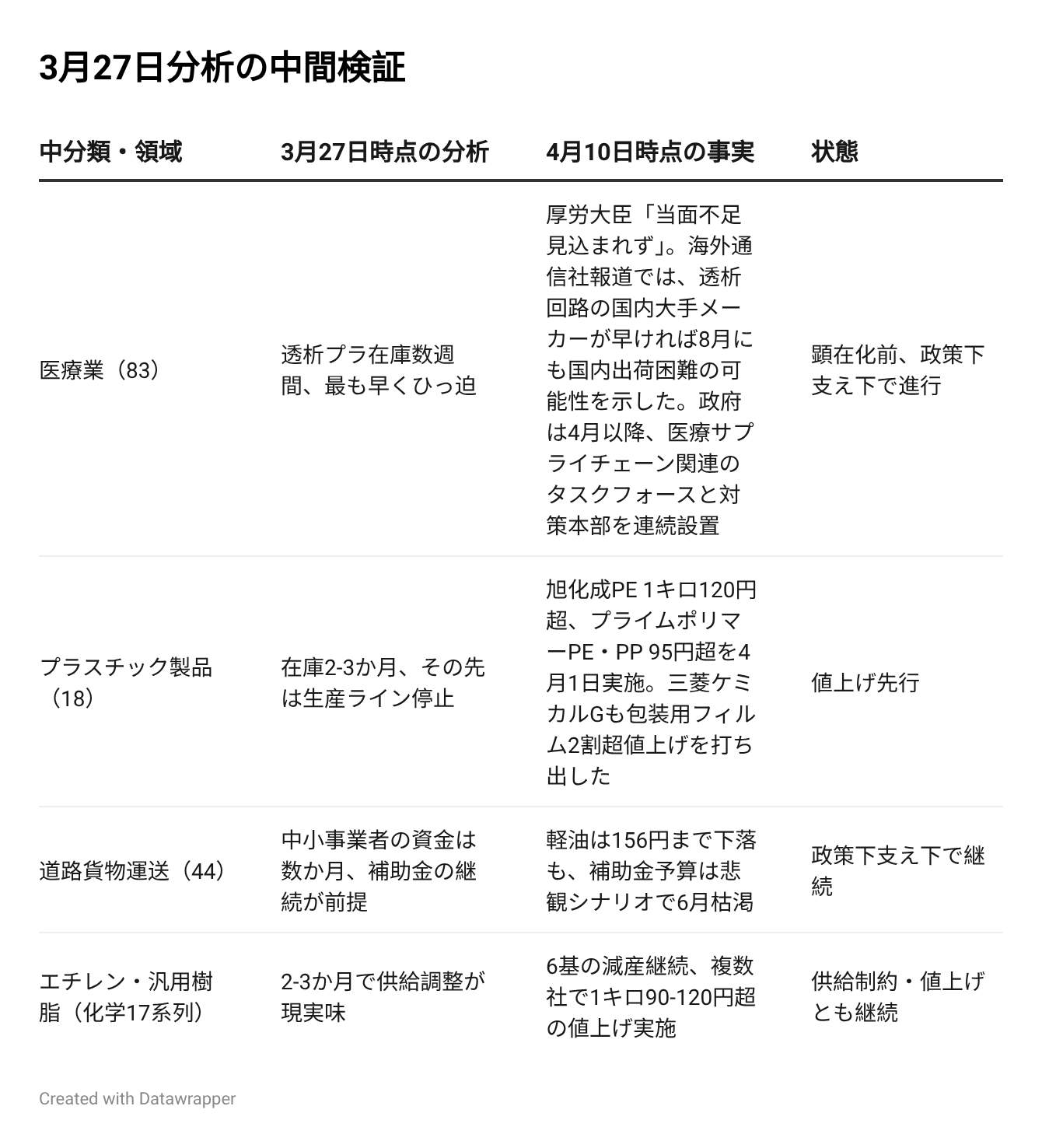
産業・一般本誌が3月27日の分析で示した「21中分類への連鎖」は、4月10日時点でどこまで現実化したのか。米イラン停戦の発表を受けて原油先物は1日で16%急落し、WTI(ウエスト・テキサス・インターミディエート)は4月8日に94ドル台を付けた。だが、ナフサ、石化減産、樹脂値上げという現実は戻っていない。3月27日の分析で示した波及は止まっていない。素材高、減産、値上げという形で、まず石化とその周辺から現実化が始まった。一方で政府は、医療供給と重要物資の安定確保に向けた体制整備を4月以降加速させた。本記事は、足元で動きが確認できた4領域で同分析を中間検証する。(編集長・赤澤裕介)

先物が映さない現物の逼迫
原油先物は停戦を織り込んだ。WTIは7日の117ドルから8日の94.41ドルへ1日で23ドル下落し、20年以来最大の日中下落幅を記録した。だが、現物市場は別の景色を見せている。S&Pグローバルが算出する現物指標のデイテッド・ブレントは、7日に過去最高の144.42ドルを記録し、9日時点でも131.97ドルにとどまった。先物と現物の乖離は35ドルを超えた。停戦合意後も物理的な供給逼迫が解けていないことを、現物市場がなお価格に映している。

注:WTI・ブレントは7日の高値水準からそれぞれ約18%、約16%下落。デイテッド・ブレントはS&Pグローバル・プラッツの現物評価。
この乖離が生まれた理由は単純だ。停戦は成立したが、10日時点でホルムズ海峡は事実上閉鎖が続いている。海外メディアの分析では、同日に海峡を通過したタンカーは制裁対象の1隻のみとされる。イランは海峡の再開を拒否しており、停戦が物理的な供給回復に直結していない。さらに、パキスタン仲介のもと11日にイスラマバードで開かれた米イラン直接協議は、21時間に及ぶ交渉の末に合意に至らないまま12日早朝に終了した。1979年以降47年ぶりの直接対話だったが、米副大統領は「最終的かつ最良の提案を残して立ち去る」と述べ、合意の成否はイラン側に委ねた形だ。先物が織り込んだ停戦期待の前提そのものが揺らぎ始めている。物流事業者にとって重要なのは、先物の急落そのものより、国内の調達実務と現物逼迫がどこまで解けるかだ。
ナフサも戻っていない。日本着スポット価格は4月3日時点で1トンあたり1190ドルと、封鎖前の600ドル台から92%高い水準にある。経産省は4月の非中東ナフサ入着量が90万キロリットル(通常の2倍)になるとの見通しを示したが、封鎖前に中東が占めていた4割超を埋めるには足りない。
エチレン設備の状況も大きくは動いていない。減産継続中の6基は10日時点でも再稼働発表がなく、供給制約は解けていない。定期修理中だった3基では京葉エチレン(住友化学・丸善石油化学の合弁、千葉、年産69万トン)が9日に再稼働したが低負荷運転とみられ、東ソー(四日市)の4月末再稼働とクラサスケミカル(大分)の4月下旬以降再稼働はなお先だ。「追加停止」は回避されたが、6基の減産解除の見通しは立っていない。
値上げは止まっていない。プライムポリマー(三井化学65%・出光興産35%)はポリエチレン、ポリプロピレンの全製品で4月1日納入分から1キロあたり95円超の値上げを実施した。22年のウクライナ危機時の60円を大きく上回る。三菱ケミカルグループは紙おむつ原料のアクリル酸で同40円超(4月1日出荷分)、食品包装フィルムで2割超(4月21日出荷分)の値上げを決めた。旭化成はポリエチレン全製品を4月1日出荷分から同120円超(3割超)引き上げた。

注:3月27日記事「備蓄放出でも届かないナフサ、21中分類に連鎖」で示した時間軸の分析のうち、主要4領域を抜粋して中間検証した。建設業を含む全21中分類の状態整理は追って稿を改める。
分析のうち、汎用樹脂は「2-3か月」と見ていたが、封鎖から6週間で1キロ90円超の値上げが実施に入った。運送は分水嶺の手前にあり、医療資材の不足はなお顕在化していない。ただ、政府が供給点検や連絡窓口の整備を矢継ぎ早に進めていることは、平時対応ではない。
燃料は守れてもナフサは守れない
補助金と備蓄は機能している。ただし、守っているのは燃料だ。ガソリン全国平均小売価格は4月6日調査で167.4円で、補助がなければ217.2円になる計算だ。補助単価は1リットルあたり48.8円。軽油は156.6円で、4月1日の暫定税率廃止との二重効果で3月中旬の178円台から20円以上下がった。消費者と物流事業者にとって、燃料価格に関しては政策が効いている。
だがこの制度は、ナフサを守るようには設計されていない。石油備蓄法は原油とガソリン、軽油、灯油、重油を備蓄の対象としている。ナフサは法律上は石油製品に含まれるが、備蓄の実務では燃料が優先される。3月26日に始まった国家備蓄の放出でも、元売りに引き渡された原油はまず製油所でガソリンや軽油に精製される。国民の生活と物流を支える燃料が先で、化学原料のナフサは後回しになる。この制度上の非対称は停戦後も修正されていない。
補助金の持続性にも課題がある。予備費8000億円と基金残高2800億円を合わせた財源は計1兆800億円だが、原油価格が高止まりした場合、悲観シナリオで6月頃に予算が枯渇するとの試算がある。現物の逼迫が長引けば、先物や制度上の想定よりも、現場の調達コストと負担感が重い状態が続く可能性がある。
政府対応、危機長期化を前提に
制度の非対称が残る一方で、政府は外交交渉と並行して国内サプライチェーン保全の組み立てに動いている。3月24日の関係閣僚会議でナフサを対策対象に加えた高市首相は、26日に菊間基地(愛媛県今治市)からの国家備蓄放出を開始し、予備費8007億円でガソリン補助金を復活させた。経産省・資源エネルギー庁の幹部は同日、官邸で高市首相に医療機器の調達見通しを説明している。
4月に入ると組み立ての密度はさらに上がった。1日に厚労省と経産省が医療サプライチェーン保全のための合同タスクフォースを立ち上げ、2日には赤澤経産相のもとで重要物資安定確保タスクフォースが発足した。3日には厚労省が医療供給リスクに関する連絡窓口を設置し、7日には政府が医療品等の安定供給確保対策本部を設置した。10日には病院への燃料供給バイパス策の検討にも入っている。非中東ナフサの入着量を通常の2倍に引き上げる調達面の対応も並行して進んでいる。
中小企業対策の側面でも動きが続いた。3月19日には金融庁が金融業界に中小企業の資金繰り支援を緊急要請し、23日には中小企業庁が「中東・ウクライナ情勢・原油価格上昇等に関する特別相談窓口」を拡充するとともに、日本政策金融公庫等のセーフティネット貸付の要件を緩和した。原材料・エネルギーコスト増の影響を受ける事業者への金利引下げも実施している。
これらは2週間あまりで集中的に積み上げられた取り組みであり、平時の行政対応の枠を超えている。とくに重要物資安定確保タスクフォースと医療品等の安定供給確保対策本部は、品目別・地域別の供給点検と省庁横断の意思決定を組み合わせる枠組みで、危機の長期化を前提にした体制づくりという点で評価に値する。
ただし、ここから先の局面では、政府の取り組みだけでは埋めきれない領域が広がる。現物市場の逼迫、エチレン6基の減産継続、樹脂値上げの実施、補助金予算の持続性、医療資材の中期リスクは、いずれも民間が日々の調達と在庫の中で抱えている情報だ。政府の点検が機能するためには、化学メーカーから物流事業者、医療機関、中小運送会社までが、現場の在庫水準と調達難の実態を政府側に共有する経路が要る。同時に、政府が把握した供給リスクを民間側にタイムリーに戻す双方向の情報循環も必要だ。危機の長期化に備える持続可能な仕組みは、政府と民間のどちらか一方だけでは作れない。
停戦の期限は2週間で、4月21-22日頃に到来する。11日の米イラン直接協議が合意に至らなかったことで、延長の見通しは流動性を増した。延長されたとしても、それだけで供給が直ちに正常化するわけではない。停戦が下げたのは相場だ。供給制約と値上げ、制度の非対称は残った。次の局面を左右するのは、政府の点検体制が民間の在庫と調達難の実態をどこまでつかみ、それを現場に戻せるかだ。
この記事をより深く理解するために
「エチレン設備、追加停止回避もナフサ価格は2倍」(4月5日)
京葉エチレンの再稼働判断、東ソー四日市の4月末再稼働見通し、ナフサ日本着スポット1190ドル/トンの最新データを報じた。本記事で検証するエチレン稼働状況の直近ベースライン。
「透析34万人の命綱、樹脂が届かない」(3月27日)
透析用プラスチック資材の在庫が数週間分しかない問題を報じた。本記事で触れる「顕在化前、時間差で進行」の起点。
「備蓄放出でも届かないナフサ、21中分類に連鎖」(3月27日)
本記事の前身。ナフサが備蓄実務上後回しにされる制度上の非対称と、21中分類への波及を時間軸とともに整理した。本記事の中間検証表は同分析を検証している。
「国家備蓄原油、きょう放出開始」(3月26日)
菊間基地からの放出開始を報じた。備蓄放出が燃料向けに優先配分される構造の出発点。
「資金ショートが現実に、金融庁が緊急要請」(3月23日)
金融庁が金融業界に中小運送事業者への資金繰り支援を緊急要請した。第3節の中小企業対策の起点。
「軽油180円、50台以下は平均値ベースで赤字圏」(3月23日)
軽油価格高騰が中小トラック事業者の経営を直撃している実態を数値で示した。本記事で触れる軽油156円への下落との比較材料。
































